마우스 실험서 생존율 40% 증가, 장 점막 보호 효과 확인
국내 연구진이 특정 장내 미생물(Alistipes onderdonkii)이 방사선 치료로 인한 장 손상을 완화하는 효과가 있단 사실을 밝혔다.
인제대 해운대백병원은 방사선종양학과 전재완·조선미·박금주 교수와 부산대 생명과학과 양진영 교수가 공동 연구를 통해 특정 장내 미생물이 방사선으로 인한 장 손상을 줄이는 효과가 있단 사실을 확인했다고 8일 밝혔다.
암 환자의 절반 이상이 방사선 치료를 받는다. 치료 효과는 크지만, 부작용도 적지 않다. 특히 복부 장기에 방사선이 조사되면 설사, 점막 손상 등 환자 삶에 대한 질이 크게 떨어진다.
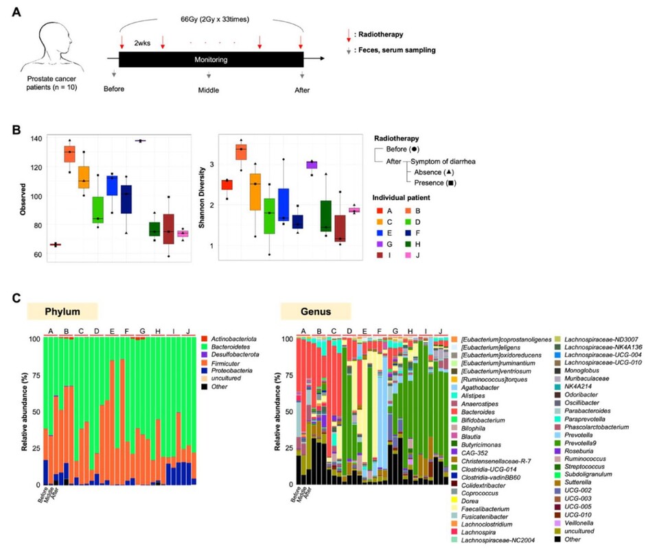
이런 부작용을 막기 위해 연구팀은 지난 2023년부터 2024년까지 해운대백병원에 내원한 전립선암 환자 임상 시료를 활용해 분석했다. 연구팀은 전립선암 환자 10명의 분변과 혈액을 방사선치료 전·중·후로 분석하고, 동시에 마우스 모델을 대상으로 같은 실험을 진행했다.
그 결과 방사선 치료 후 9종의 장내 미생물과 129종의 대사체가 뚜렷하게 변했다. 특히 장내 미생물이 설사 등 방사선 부작용과 밀접하게 연관된 것으로 나타났다. 장내 미생물을 경구 투여한 마우스에서 생존율이 40%까지 증가했으며, 소장 융모 회복과 장 손상 완화 효과를 확인했다. 연구팀은 장내 미생물이 산화 스트레스를 억제하고 장 점막을 보호하는 기전으로 작용할 가능성을 시사한다고 밝혔다.
연구팀은 “이번 연구는 특정 장내 미생물이 방사선 치료 부작용을 완화할 수 있음을 입증한 중요한 성과”라며 “향후 방사선 치료 환자에 대한 삶의 질을 개선할 수 있는 맞춤형 미생물 치료제 개발로 이어질 것”이라고 말했다.
한편, 이번 연구 결과는 국제 학술지 Discover Oncology에 ‘The radioprotective role of human A. onderdonkii identified by multi-omic analysis in patients with prostate cancer’란 제목으로 게재됐다.
